115學年度進修二年制園藝暨景觀副學士學位學程公費專班|錄取名單及報到須知
恭喜錄取本校進修二年制園藝暨景觀公費班
請詳讀本須知後,依下述程序於規定期間內完成報到手續。
報到期間:正取生115年4月7日(星期二)至4月13日(星期一) 09:00-16:00 辦理。
報到方式:以「現場報到」或「通訊報到」兩種方式擇一。
(一)現場報到:請將報到應繳資料繳送本校行政大樓二樓教務處。
(二)通訊報到:寄送至「95045臺東市正氣北路911號 國立臺東專科學校 教務處」。
服務電話:(089)226389#2631。
報到時應繳資料如下:
一、新生基本資料表(詳如附件一):請詳實填寫並黏貼照片、身份證正反面影本、郵局封面影本。
二、證件照片2吋1張及電子檔(製學生證用):一張黏貼新生資料表相片欄中,電子檔請E-mail至「a22880810@ntc.edu.tw」,郵件主旨格式為「公費班_姓名_身分證字號」。
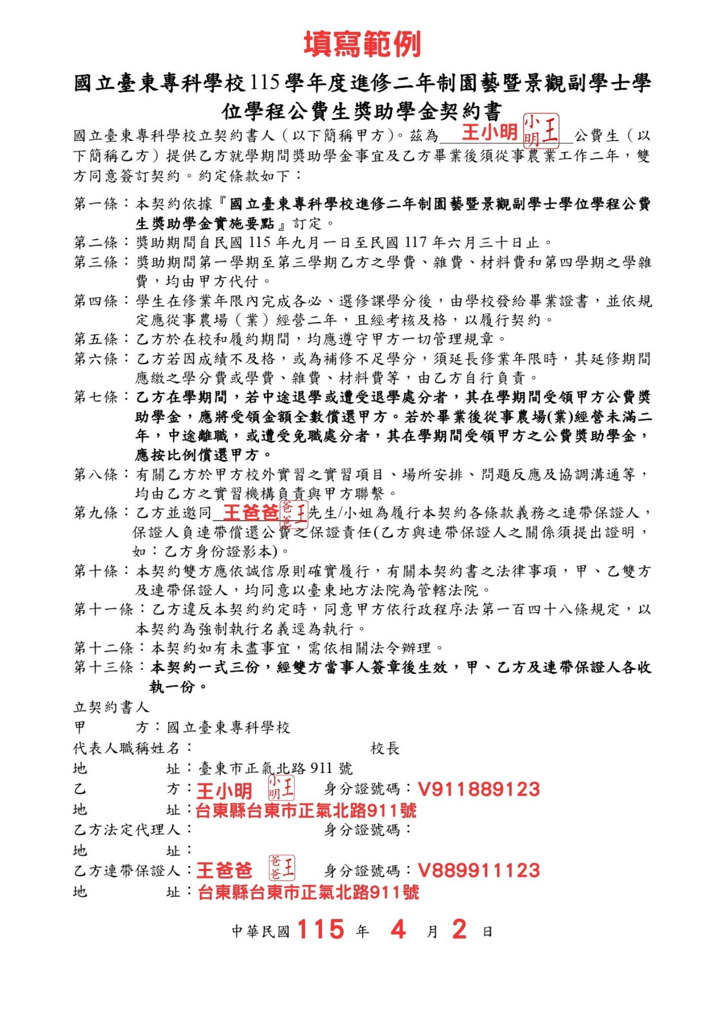
三、115學年度園藝暨景觀公費生獎助學金契約書一式三份(詳如附件二)請參考契約書填寫範例書寫,乙方、乙方連帶保證人、乙方法定代理人等簽名處一定要蓋印章!簽名處一定要蓋章!簽名處一定要蓋章!簽名處一定要蓋章!
四、畢業證書(學歷證件)正本:請附正本,證書確認完後歸還。
五、新式戶口名簿(包括詳細記事):請檢附三個月內學生本人戶口名簿影本或戶籍謄本影本1份(未滿18歲請連同父母親資料一同提供),驗畢後由進修部辦公室留存。
六、學分抵免申請表(詳如附件三):如需抵免學分者,請檢附相關抵免文件(歷年成績單正本1份)。
※欲放棄入學者請於4月17日(五)中午12時前,填妥放棄錄取資格切結書(詳如附件四)並由家長(未滿20歲)及學生簽名蓋章。
.jpg)

瀏覽數:
分享


